您值得信赖的排水系统清洗管家!
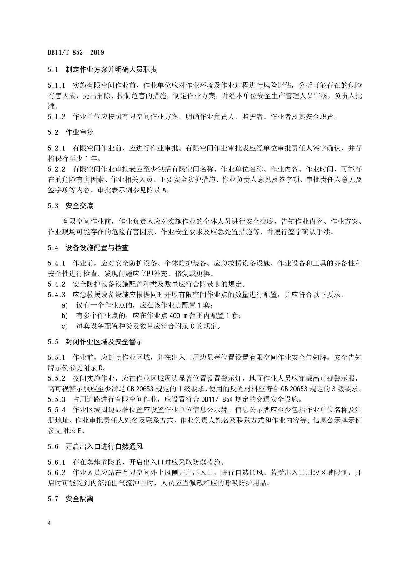
全国服务热线
400-9606-004
网站首页
公司介绍
公司简介
企业文化
公司历程
企业优势
合作共赢
服务承诺
服务项目
管道清洗
化粪池清洗清掏
设备销售
有限空间特种作业
资质荣誉
车辆设备
管道清洗车辆设备
化粪池清洗车辆设备
技术介绍
管道清洗技术介绍
化粪池清洗技术介绍
有限空间特种作业介绍
施工现场
管道清洗施工现场
化粪池清洗清掏施工现场
视频中心
新闻动态
公司新闻
行业新闻
企业动态
联系我们
行业新闻
网站首页
行业新闻
重要通知!4月1日起,北京市有限空间作业安全技术规范正式实施了!
重要通知!4月1日起,北京市有限空间作业安全技术规范正式实施了!
发布日期:2020-03-31
浏览次数:5459
来源:惠洁通
在线咨询
分享到:
疫情期间工资发放的几点说明
底部关联
惠洁通荣登央视广告
2024年春节值班总结
立夏
谷雨
非常时期非常举措
疫情期间工资发放的几点说明
2020年春节及疫情期间服务不间断
×
在线咨询
咨询电话:
400-9606-004
提交失败!
请输入2-5个汉字
请输入正确的手机号码
请输入正确的邮箱地址
请输入验证码
您已输入0/200个字
您的留言已经成功提交!